官宣!第十九届深圳星空体育- 星空体育官方网站- APP下载国际金融博览会将于11月召开
2025-10-04星空体育,星空体育官方网站,星空体育APP下载/星空体育官方网站(xk-sports)亚洲卓越在线公司[永久网址:363050.com]星空体育,星空集团,星空体育官网,星空体育app,星空体育网页版,星空捕鱼,星空体育app下载,星空体育官网,星空体育下载,星空电竞,世界杯,足球,星空体育入口,星空体育网址,星空体育全站,星空体育注册网址,星空体育注册链接,星空APP下载,以安全稳定的服务和打造星空体育app而闻名海内外。由深圳市人民政府主办的深圳国际金融博览会,作为中国规模最大、参展机构最多、覆盖金融领域最广的重要品牌展会之一,已成功举办十八届,影响力持续提升。2024年深圳国际金融博览会获得全球展览业协会(UFI)“国际展会认证”的殊荣,充分彰显了其国际影响力和专业水准。本届展会的举办,将进一步提升深圳作为全球产业金融中心的地位,为粤港澳大湾区金融业高质量发展注入新动能。
本届深圳金融博览会深入贯彻市委市政府关于金博会的工作部署,围绕全力做好金融“五篇大文章”,加快建设全球重要影响力的产业金融中心目标。在当前全球经济格局深刻变革的背景下,第十九届深圳国际金融博览会将通过展览展示、研讨交流、产融对接等形式,重点呈现金融、资本对“20+8”产业集群与科技的服务路径,为金融更好服务实体经济搭建高效交流合作平台,助力构建新发展格局,推动金融更好服务实体经济;另一方面将促进国际金融合作,提升我国金融业的国际竞争力。
承办单位:中国国际贸易促进委员会深圳市委员会、深圳市地方金融管理局、深圳国际商会
支持单位:中国人民银行深圳市分行、国家金融监督管理总局深圳监管局、中国证券监督管理委员会深圳监管局、深圳证券交易所、深圳市发展和改革委员会、深圳市科技创新局、深圳市工业和信息化局、深圳市财政局、深圳市商务局、深圳市人民政府国有资产监督管理委员会、深圳市中小企业服务局、深圳市投资促进局、深圳市工商业联合会、深圳市前海深港现代服务业合作区管理局、河套深港科技创新合作区深圳园区发展署、各区政府(新区、合作区管委会)
协办单位:深圳市银行业协会、深圳市保险业协会、深圳市证券业协会、深圳市投资基金同业公会、深圳市期货业协会、深圳私募基金业协会、深证中小企业服务中心、深圳上市公司协会、深圳市注册会计师协会、深圳市资产评估协会、深圳市注册税务师协会、深圳市律师协会、深圳市金融稳定发展研究院、深圳市金融科技协会、深圳市绿色金融协会、深圳市财富管理协会、前海金融同业公会、深圳市供应链金融协会、深圳创业投资同业公会、深圳市商业保理协会、深圳市融资租赁行业协会、深圳市典当协会、深圳市融资担保业协会、深圳市行业协会、深圳市银行业保险业消费者权益保护促进会、深圳市智慧企业服务有限公司(深i企)、深圳市企业服务联合会、深圳市高科技企业协同创新促进会、深圳市中国慈展会发展中心
为深化科技、产业与金融的融合,本届深圳金融博览会创新推出“一展一节”两大核心板块,形成深度协同效应。
❒“一展”即深圳金融博览会,通过政策发布、组织金融机构以及产业企业参展、举办系列产融对接与热点金融主题活动展示金融全链条服务能力;
❒“一节”为金融科技节,邀请金融科技机构及科技企业共建展示交流平台,嵌入AI、区块链等前沿技术展区与沙龙,驱动金融创新。
第十九届深圳国际金融博览会将致力于精准满足金融机构、科技企业、投资者等多元主体的差异化需求,通过专题研讨、项目路演、标杆榜单发布等形式,有力推动金融资源精准服务实体经济,加速构建科技产业金融一体化生态,为现代化产业体系建设提供坚实支撑。
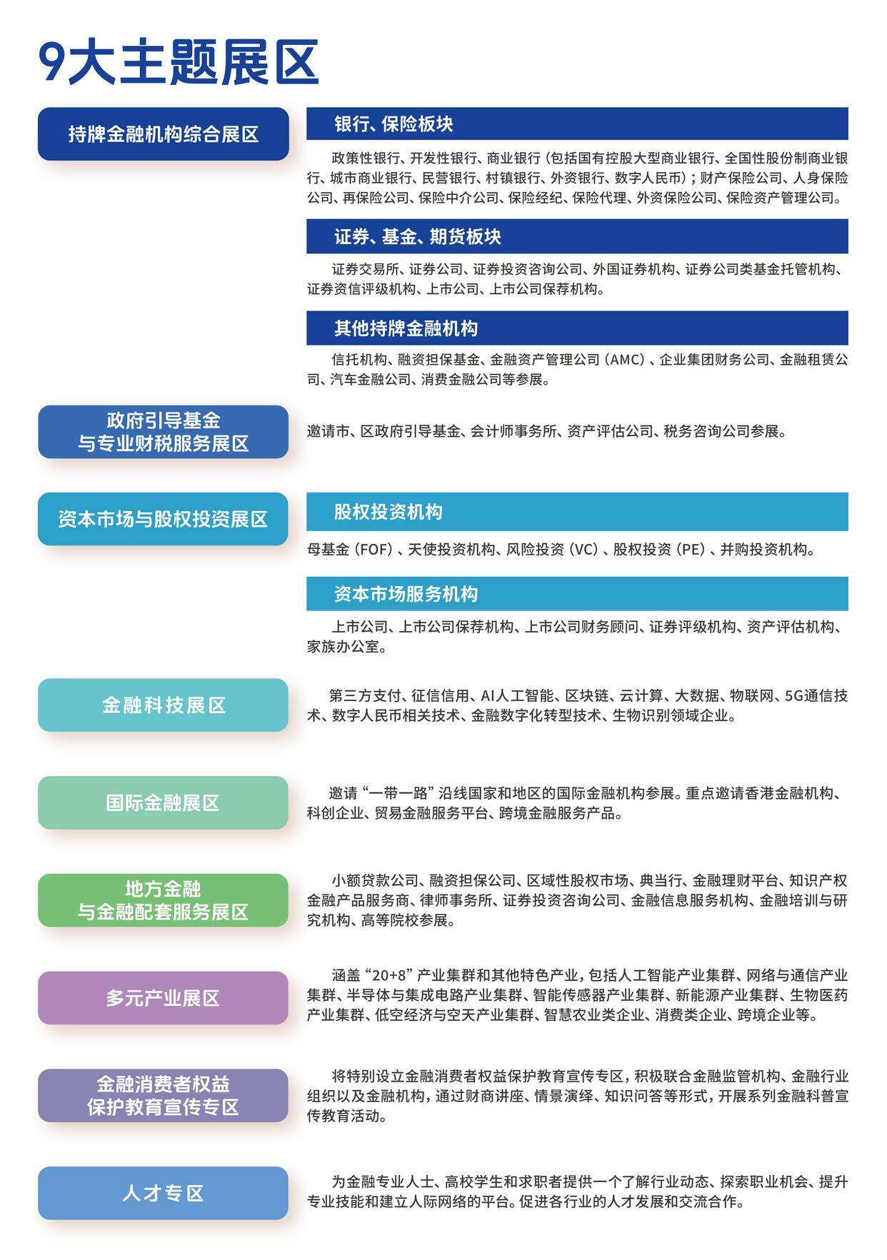
本届深圳金融博览会预计将吸引逾250家参展机构,精心设置9大主题展区。这一规模布局旨在为各类金融机构提供展示创新成果的重要窗口,为产业企业搭建获取多元化金融服务的便捷桥梁,并依托展会强大的集聚效应,促进金融资本与产业需求的精准匹配,深化产融协同发展。其中,持牌金融机构综合展区、政府引导基金与专业财税服务展区、金融科技展区、资本市场与股权投资展区等将全方位呈现我国金融业改革开放的最新成就。
特别值得注意的是,本届展会首次创新设置“20+8”产业集群主题展区,此举旨在有效破解科技型企业融资难题,着力打造“科技+产业+金融”深度融合的生态化平台,精准匹配供需,显著提升金融服务实体经济质效,为战略性新兴产业发展提供强劲金融动能。
同时,国际化布局全面升级,重点邀约新加坡、伦敦、东京、中国香港等国际金融中心的生态伙伴参与,深化跨境金融合作,推动我国金融业更高水平对外开放,并为国内企业“走出去”提供国际化金融支持。
本届深圳金融博览会将举办“2+N”系列会议,平行大会之一为大湾区科技产业金融一体化发展大会暨金融科技大会,将通过主题演讲与圆桌讨论,探讨产业金融与科技创新的深度融合;平行大会之二为2025中国金融机构年会,这是一项集合券商、银行、保险、信托、期货等多行业机构的大型活动,主要由2025金融机构年会主论坛和其他六个金融子行业分论坛共同组成。
此外,还将举办20余场主题论坛,深度研讨国际创投、园区经济、私募证券、企业出海、供应链金融等前沿热点。届时,将有500余位重量级专家学者齐聚一堂,贡献核心价值:通过权威政策解读,助力市场主体精准把握监管导向与发展脉搏;分享前沿趋势洞察,赋能企业抢占未来发展先机与制高点;促进宝贵经验交流,推动金融同业互鉴共进。高质量的智力支持将为金融业创新发展提供重要指引。
为切实服务企业融资需求,深圳金融博览会将设立专门的产融对接区,联动各区、高校、协会共同组织多场产融对接活动,覆盖企业全生命周期——从初创期天使融资、成长期风险投资到成熟期并购重组,旨在构建完整的金融服务链条,显著优化资金配置效率,切实纾解企业融资难题。
第十九届深圳国际金融博览会不仅是展示中国金融业辉煌成就的重要窗口,更是促进金融与产业深度融合、推动经济高质量发展的战略平台。诚邀全球金融界、产业界及社会各界嘉宾莅临盛会,在深圳这座充满活力的创新之城,共同见证金融赋能实体经济、驱动创新发展的崭新篇章。


